#137 - The Rejection-to-Acceptance Roadmap: When to Revise vs. When to Move On
A Strategic Decision Guide

Today, I'm sharing the exact decision tree that has helped me and my mentees turn 60% of initial rejections into eventual publications in quality journals.
25 February 2026
Read time: 3 minutes
Supporting our sponsors directly helps me continue delivering valuable content for FREE to you each week. Your clicks make a difference! Thank you. Emmanuel
Your Null Findings Deserve to Be Published
Seven journal rejections. "Not novel enough." Meanwhile, weaker studies with positive results got fast-tracked. This is publication bias. And it's burying important research.
AllSci lets you publish hypotheses directly — no journal gatekeeping. AI connects your work to 12M+ related hypotheses. Researchers find you through semantic search.
My null findings got more attention on AllSci than my positive results ever did in journals.
👉 Try free here.
Receiving a rejection or harsh reviewer feedback on your paper feels devastating.
But your next decision determines whether that work eventually gets published or sits forever in your drafts folder.
Most researchers make this choice emotionally, either stubbornly resubmitting to the same journal repeatedly or giving up too quickly on good work.
I used to be one of them too.
However, I discovered a strategic framework that told me exactly when to revise, when to resubmit elsewhere, and when to move on completely.
Today, I'm sharing the exact decision tree that has helped me and my mentees turn 60% of initial rejections into eventual publications in quality journals.

Approximately five years ago, I received a harsh rejection on a paper I'd worked on for months.
In my frustration, I immediately sent it to the next journal on my list without addressing any major reviewer concerns.
That journal rejected it even faster.
After the third rejection, I finally stopped and analysed the feedback strategically.
Using the decision framework I'm sharing today, I realised the paper had genuine problems that needed fixing before it would get accepted anywhere.
After substantial revision addressing the core concerns, it was accepted at a better journal than my original target.
This experience taught me that strategic response to rejection matters more than the initial rejection itself.
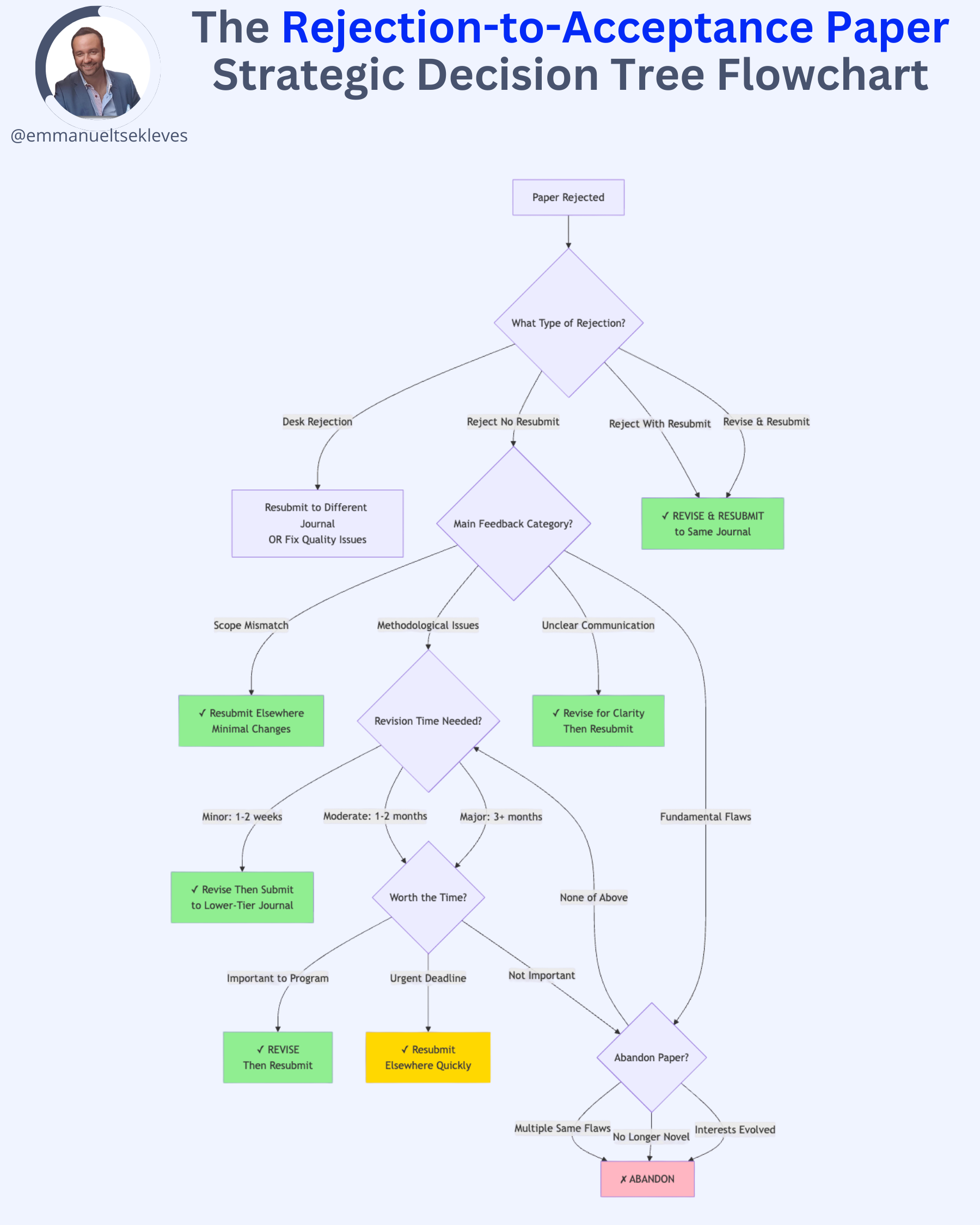
The Strategic Decision Tree
Decision Point 1: Evaluate the Type of Rejection You Received
Not all rejections are created equal.
Understanding what kind you got determines your next move.
Desk rejection (editor rejects without review): The paper doesn't fit the journal's scope or isn't ready for peer review. Move to a different journal that better matches your topic, or revise substantially if quality issues exist.
Reject without invitation to resubmit: Reviewers found fundamental problems with your work. Analyze feedback carefully to determine if problems are fixable.
Reject with invitation to resubmit: The work has merit but needs significant changes. This is actually good news that warrants serious revision effort.
Revise and resubmit: You're very close to acceptance. Always revise and resubmit to the same journal.
Decision Point 2: Categorize the Reviewer Feedback
After understanding the rejection type, analyze what reviewers actually said about your work.
Category A - Scope mismatch: Reviewers say the work doesn't fit the journal's focus or audience.
Action: Immediately resubmit to a more appropriate journal without major changes.
Category B - Methodological concerns: Reviewers question your research design, analysis, or data quality.
Action: Evaluate if concerns are valid. If fixable with additional analysis or better explanation, revise before resubmitting anywhere.
Category C - Unclear communication: Reviewers misunderstood your arguments or findings.
Action: Revise for clarity and resubmit, possibly to the same journal if invited.
Category D - Fundamental flaws: Reviewers identify serious problems with your research logic or conclusions.
Action: Honestly assess if the work can be salvaged or should be abandoned.
Decision Point 3: Calculate the Revision Investment Required
Estimate how much work is needed to address reviewer concerns properly.
Minor revisions (1-2 weeks work): Better explanations, additional citations, minor reanalysis, improved figures.
Action: Almost always worth doing before resubmitting anywhere.
Moderate revisions (1-2 months work): Substantial rewriting, additional analyses, new figures, expanded literature review.
Action: Worth doing if the work is important to your research program and concerns are valid.
Major revisions (3+ months work): New data collection, completely different analysis approach, fundamental reconceptualization.
Action: Only worthwhile for your most important work or if required for dissertation completion.
Decision Point 4: Assess the Journal Hierarchy
Where you send the paper next depends on the quality of the current journal and your revision strategy.
If rejecting journal was your top choice: Move down one tier to a solid mid-level journal after addressing major concerns.
If rejecting journal was mid-tier: You can try another similar-tier journal if feedback was scope-related, or move down one tier if methodological concerns exist.
If rejecting journal was already a stretch: Move to a more realistic tier that better matches your work's contribution level.
Decision Point 5: Evaluate Your Timeline and Career Stage
Sometimes external factors should override pure quality considerations.
Facing tenure review or job market: Prioritise getting published over getting published in the perfect journal. Choose faster routes and lower-tier journals if needed.
Early PhD with time: You can afford to do substantial revisions and aim for better journals.
Established faculty: You can be more selective and strategic, only revising work that truly advances your research program.
The Three Strategic Paths Forward
Path #1: Revise and Resubmit to Same Journal: Choose this when invited to resubmit or when reviewer feedback is constructive and addressable.
How to execute:
- Address every single reviewer comment explicitly.
- Create a detailed response document showing how you addressed each concern.
- Revise thoroughly before resubmitting.
Path #2: Revise Then Submit to Different Journal: Choose this when feedback reveals genuine problems but the current journal isn't the right fit.
How to execute:
- Fix the legitimate problems reviewers identified.
- Choose a new journal that better matches your revised paper's scope and quality.
- Write a new cover letter that doesn't mention previous rejections.
Path #3: Resubmit Elsewhere Without Major Revision: Choose this when rejection was clearly about fit rather than quality.
How to execute:
- Make only minor improvements to clarity and presentation.
- Target a journal where your work clearly fits the scope.
- Move quickly to minimise time lost.
Red Flags That Signal Moving On Completely
Sometimes the strategic choice is to abandon the paper and invest your energy elsewhere.
Abandon when:
- Multiple journals identify the same fundamental flaw you can't fix.
- The work would require more effort than starting a new project.
- Your research interests have evolved beyond this topic.
- The findings are no longer novel or relevant.

Key Takeaways:
- Categorise rejection type and feedback before making any decisions about next steps
- Calculate the revision time required and weigh against the importance to your research program
- Match the journal tier to a realistic assessment of your work's contribution after revision
→ Your Action Plan for This Week
- Review any current rejected papers using this decision tree framework
- Create a response plan for each rejection (revise and resubmit, revise and submit elsewhere, or move on)
- Identify which revisions are worth your time investment based on career stage and timeline
Ready to turn rejections into acceptances with expert guidance? I offer two ways to help:
1. Join my Premium 1:1 PhD Mentorship Program. I provide exclusive, results-driven support for professionals who need fast-track guidance on proposals and thesis completion. Visit my website to learn more about this premium consultancy and book a discovery call.
What's your biggest challenge with responding to paper rejections? Reply and share your experience!
Well, that’s it for today.
See you next week.
Whenever you're ready, there are 3 ways I can help you:
1. Get free actionable tips on how to complete your PhD on time and use AI responsibky in research by following me on X, LinkedIn, Instagram and BlueSky
2. Join my Premium 1:1 PhD/DBA Mentorship Program. I provide exclusive, results-driven support for professionals who need fast-track guidance on proposals and thesis completion. Visit my website to learn more about this premium consultancy and book a discovery call.
3. Submit your thesis with confidence through my PhD/DBA Thesis Review Service. As an external examiner for 40+ PhDs, I review your work the way examiners do and give you two rounds of detailed feedback. Fill out the discovery form on my website to get started.
Responses